CareCru's Enterprise Management
Case Study — This case study explores how CareCru's EM system adeptly handles complex user permissions within a multi-level organizational structure.
Introduction
This case study addresses the challenge of managing intricate user permissions within CareCru's comprehensive EM system. By examining the hierarchy structure and the accompanying permission settings, we analyze how CareCru ensures appropriate access levels while maintaining user experience and operational integrity.
Understanding the Hierarchy
Documented Issue
CareCru's EM system is tasked with managing a multifaceted organizational structure that spans single practices to multi-region enterprises, each with distinct user roles and access requirements.
CareCru's EM system is tasked with managing a multifaceted organizational structure that spans single practices to multi-region enterprises, each with distinct user roles and access requirements.
Solution
A granular permissions model was developed to cater to the complex needs of different users. This model includes "Owners," "Admins," "Members," and more specialized roles like "CareCru Staff/PSM" or "Consultants," with permissions adjustable at every level from practice to region to enterprise.
A granular permissions model was developed to cater to the complex needs of different users. This model includes "Owners," "Admins," "Members," and more specialized roles like "CareCru Staff/PSM" or "Consultants," with permissions adjustable at every level from practice to region to enterprise.
Permissions and Access Levels
Documented Issue
The screenshots indicate a need for fine-grained control over which users can see and do within the EM system. Users should not even see practices or groups they do not have access to, highlighting a concern for potential information overload and security.
The screenshots indicate a need for fine-grained control over which users can see and do within the EM system. Users should not even see practices or groups they do not have access to, highlighting a concern for potential information overload and security.
Solution
The development of a feature flag system allowed CareCru to selectively enable the enterprise button based on the user's role. Furthermore, conditional UI rendering ensures users encounter only those elements relevant to their permissions, avoiding confusion and maintaining a clean user experience.
The development of a feature flag system allowed CareCru to selectively enable the enterprise button based on the user's role. Furthermore, conditional UI rendering ensures users encounter only those elements relevant to their permissions, avoiding confusion and maintaining a clean user experience.
Migration Planning and Role Transitioning
Documented Issue
There was a concern regarding how existing permissions would transition during the migration to the new EM system. This process needed to maintain continuity and avoid disrupting the user's workflow.
There was a concern regarding how existing permissions would transition during the migration to the new EM system. This process needed to maintain continuity and avoid disrupting the user's workflow.
Solution
A careful migration strategy was implemented, which included pre-requisites to ensure user roles and permissions were correctly mapped and maintained post-migration. Users were migrated with their existing roles and permissions, after which adjustments could be manually made in the EM system to refine access as needed.
A careful migration strategy was implemented, which included pre-requisites to ensure user roles and permissions were correctly mapped and maintained post-migration. Users were migrated with their existing roles and permissions, after which adjustments could be manually made in the EM system to refine access as needed.
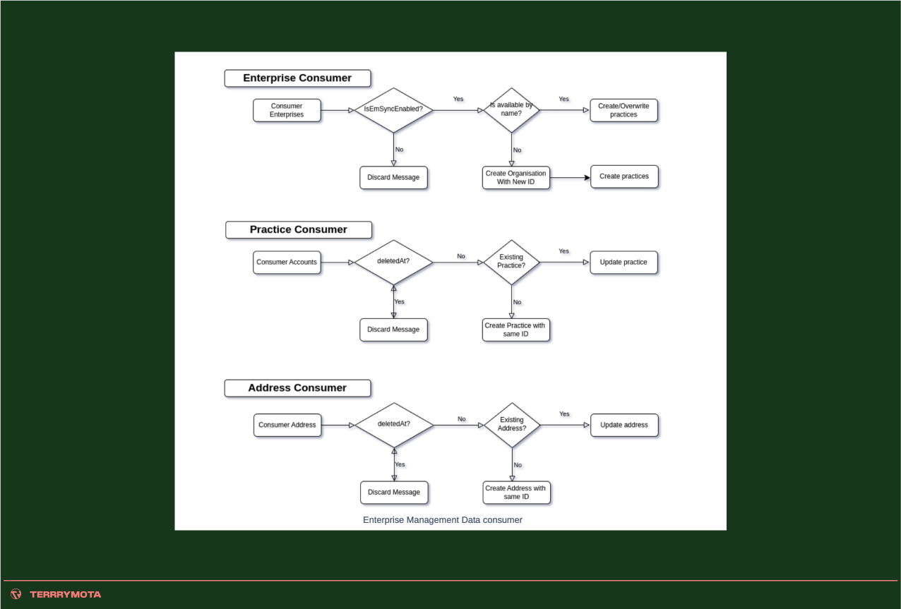
Enterprise Management Data consumer logic
Enabling EM Sync
When the toggle is set to ON, all data from CCP will migrate to EM, and any changes made in any of the services will be reflected in the other one. When you set it to OFF, data migration will stop, but all data that has already been migrated will remain in EM [CCP Migration Documentation]
In the 'Invite New User' interface, administrators can seamlessly add new team members to the system.
Switching from Practice Mode to Enterprise Management mode
Conclusion
Through careful planning and a sophisticated permission system, CareCru successfully addressed the complex challenge of user access management within its EM platform. This case study not only illustrates the meticulous approach required in handling multi-level hierarchies but also emphasizes the importance of considering user experience in the context of system security and data integrity.








